MK(体育科技有限公司)体育·官方网站
首页
关于我们
Mksport体育简介
领导班子
机构设置
院徽院训
联系我们
山羊大会
党群工作
党建之窗
纪委工作
工会教代会
团队队伍
教授
兼职教授
副教授
讲师
其他专业技术
兼职教师
学科科研
学科介绍
科研平台
科研团队
人才培养
研究生教学
本科生教学
文件资料
相关下载
员工工作
组织机构
学工动态
文件资料
相关下载
国际交流
合作高校
信息动态
员工之窗
员工动态
人才培养
研究生教学
本科生教学
文件资料
相关下载
研究生教学
当前位置:
首页
>
人才培养
>
研究生教学
> 正文
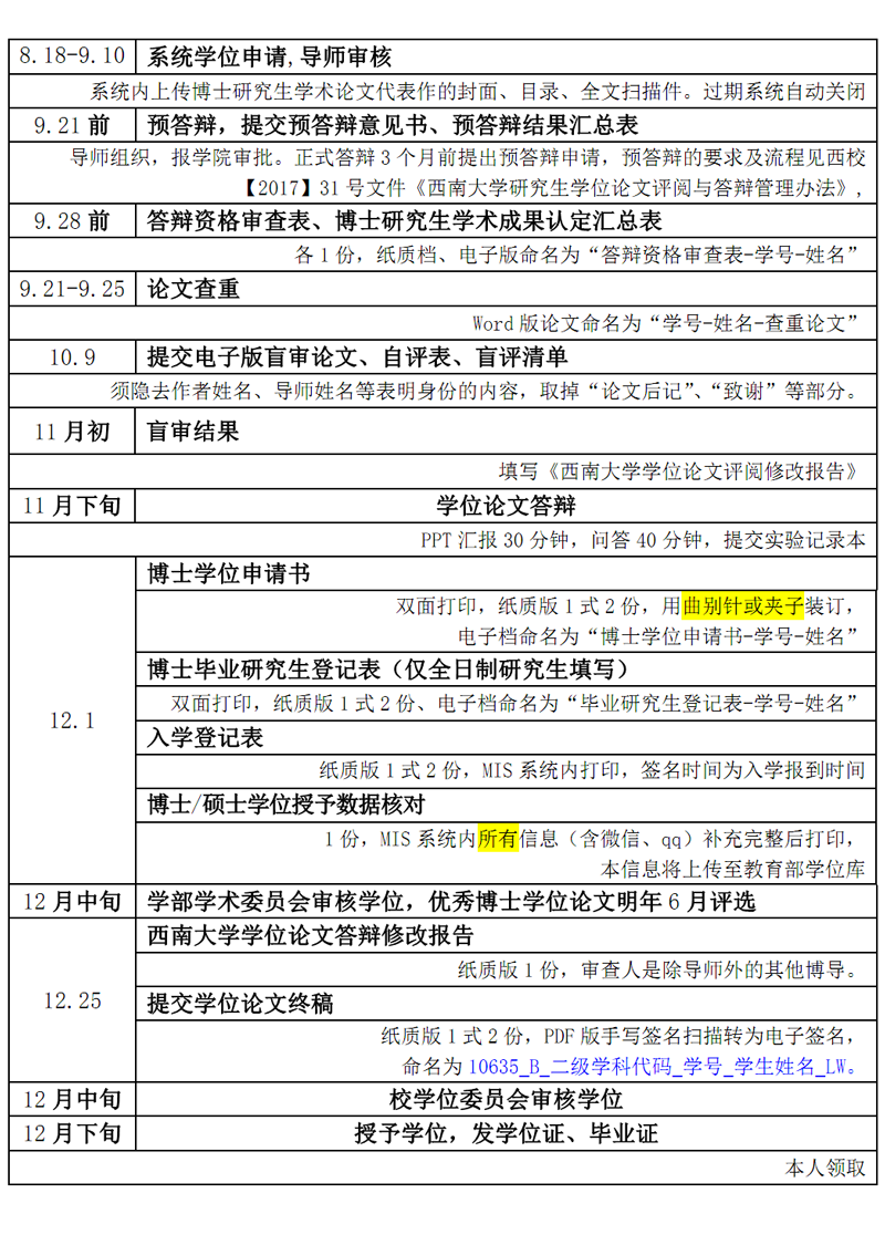
2020年秋季学期博士答辩工作时间安排表
发布时间:2020年08月20日 08:19 作者:本站编辑 来源:本站原创 浏览次数: